1、三个极的判定


栅极(G):中间抽头
源极(S):两条现相交
漏极(D):单独引线
2、沟道判定
N沟道:箭头指向G极。使用时,D极接输入,S极接输出。
P沟道:箭头背向G极。使用时,S极接输入,D极接输出。
3、寄生二极管判定
N沟通:由S极指向D极
P沟道:由D极指向S极
一句话:不论N沟道还是P沟道,中间衬底的箭头方向和寄生二极管的箭头方向总是一致的。
不正确的连接方法,会导致寄生二极管导通,此时失去开关作用。
4、作用


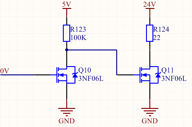
Q10的G极接0V不导通,则其D极电压为5V,其与Q11G极相链接,Q11导通。


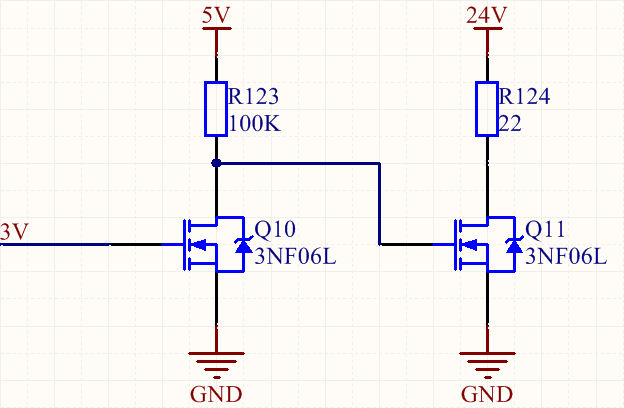
Q10的G极接3V导通,则其D极电压为0V,其与Q11G极相链接,Q11不导通。


5、导通条件
N沟道:Ug>Us时导通,Ug=Us时截止。
P沟道:Ug<Us时导通,Ug=Us时截止。
导通电压需要查看数据手册,用作信号切换的,导通电压在3V-5V即可,用做电源通断的要在10V以上,而且应该保证其工作在饱和导通状态。
电话:18923864027(同微信)
QQ:709211280
〈烜芯微/XXW〉专业制造二极管,三极管,MOS管,桥堆等,20年,工厂直销省20%,上万家电路电器生产企业选用,专业的工程师帮您稳定好每一批产品,如果您有遇到什么需要帮助解决的,可以直接联系下方的联系号码或加QQ/微信,由我们的销售经理给您精准的报价以及产品介绍

