蜂鸣器驱动电路一般都包含以下几个部分:一个三极管、一个蜂鸣器、一个续流二极管和一个电源滤波电容。
1.蜂鸣器驱动电路作用
蜂鸣器(英文Buzzer)是一种一体化结构的电子讯响器,属于电子元器件的一种,采用直流电压或者交流电压供电,广泛应用领域:计算机行业(主板蜂鸣器,机箱蜂鸣器,电脑蜂鸣器)打印机(控制板蜂鸣器)、复印机、报警器行业(报警蜂鸣器,警报蜂鸣器)、电子玩具(音乐蜂鸣器)、农业、汽车电子设备行业(车载蜂鸣器,倒车蜂鸣器,汽车蜂鸣器,摩托车蜂鸣器)电话机(环保蜂鸣器)、定时器,空调,医疗设备等电声行业。
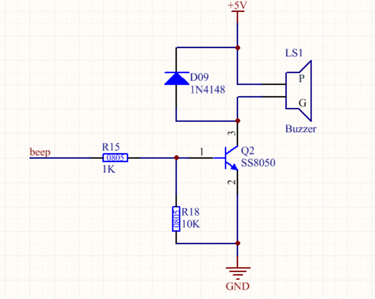
2.蜂鸣器驱动电路图

D09二极管的作用是续流作用。
R15的作用是B极刚开始有信号的瞬间限流用的。
R18的作用是为了IO浮空时,下拉,确认电平。而且有一定的防静电的作用。三极管断开后也可以释放BE寄生电容的电量。
R15 R18不可接反,接反则无法正常导通。
3.蜂鸣器驱动电路原理
1.蜂鸣器
发声元件,在其两端施加直流电压(有源蜂鸣器)或者方波(无源蜂鸣器)就可以发声,其主要参数是外形尺寸、发声方向、工作电压、工作频率、工作电流、驱动方式(直流/方波)等。这些都可以根据需要来选择。
2.续流二极管
蜂鸣器本质上是一个感性元件,其电流不能瞬变,因此必须有一个续流二极管提供续流。否则,在蜂鸣器两端会产生几十伏的尖峰电压,可能损坏驱动三极管,并干扰整个电路系统的其它部分。
3.滤波电容
滤波电容C1的作用是滤波,滤除蜂鸣器电流对其它部分的影响,也可改善电源的交流阻抗,如果可能,最好是再并联一个220uF的电解电容。
4.三极管
三极管Q1起开关作用,其基极的高电平使三极管饱和导通,使蜂鸣器发声;而基极低电平则使三极管关闭,蜂鸣器停止发声。
单片机驱动他激蜂鸣器的方式有两种:一种是PWM 输出口直接驱动,另一种是利用I/O 定时翻转电平产生驱动波形对蜂鸣器进行驱动。
PWM 输出口直接驱动是利用PWM 输出口本身可以输出一定的方波来直接驱动蜂鸣器。在单片机的软件设置中有几个系统寄存器是用来设置PWM 口的输出的,可以设置占空比、周期等等,通过设置这些寄存器产生符合蜂鸣器要求的频率的波形之后,只要打开PWM 输出,PWM 输出口就能输出该频率的方波,这个时候利用这个波形就可以驱动蜂鸣器了。比如频率为100Hz 的蜂鸣器的驱动,可以知道周期为10000μs,这样只需要把PWM 的周期设置为10000μs,占空比电平设置为5000μs,就能产生一个频率为100Hz 的方波,通过这个方波再利用三极管就可以去驱动这个蜂鸣器了。
而利用I/O 定时翻转电平来产生驱动波形的方式会比较麻烦一点,必须利用定时器来做定时,通过定时翻转电平产生符合蜂鸣器要求的频率的波形,这个波形就可以用来驱动蜂鸣器了。比如为100Hz 的蜂鸣器的驱动,可以知道周期为10000μs,这样只需要驱动蜂鸣器的I/O 口每5000μs 翻转一次电平就可以产生一个频率为100Hz,占空比为1/2duty 的方波,再通过三极管放大就可以驱动这个蜂鸣器了。
由于这里要介绍两种驱动方式的方法,所以在设计模块系统中将两种驱动方式做到一块,即程序里边不仅介绍了PWM输出口驱动蜂鸣器的方法,还要介绍I/O 口驱动蜂鸣器的方法。所以,我们将设计如下的一个系统来说明单片机对蜂鸣器的驱动:系统有两个他激蜂鸣器,频率都为100Hz,一个由I/O 口进行控制,另一个由PWM 输出口进行控制;系统还有两个按键,一个按键为PORT 按键,I/O 口控制的蜂鸣器不鸣叫时按一次按键I/O 口控制的蜂鸣器鸣叫,再按一次停止鸣叫,另一个按键为PWM 按键,PWM 口控制的蜂鸣器不鸣叫时按一次按键PWM输出口控制的蜂鸣器鸣叫,再按一次停止鸣叫。
烜芯微专业制造二极管,三极管,MOS管,桥堆等20年,工厂直销省20%,4000家电路电器生产企业选用,专业的工程师帮您稳定好每一批产品,如果您有遇到什么需要帮助解决的,可以点击右边的工程师,或者点击销售经理给您精准的报价以及产品介绍
烜芯微专业制造二极管,三极管,MOS管,桥堆等20年,工厂直销省20%,4000家电路电器生产企业选用,专业的工程师帮您稳定好每一批产品,如果您有遇到什么需要帮助解决的,可以点击右边的工程师,或者点击销售经理给您精准的报价以及产品介绍

